01
经营概况
科大讯飞系泛AI企业(语音为本,结合图像、大数据等),目前AI技术的核心应用场景系教育、消费者(主要以智慧硬件为主,涵盖部分软件服务)、智慧城市、政法,且相关板块整体呈上升趋势:消费者领域近几年呈快速上升趋势;2020H1受疫情催动,教育领域实现快速增长。


科大讯飞近5年营收CAGR约41.69%,净利润CAGR约21.20%;调整后净利润(剔除政府补助,下同)整体呈下降趋势;但若进一步剔除研发费用带来的影响,2018/2019/2019H1/2019H2的净利润分别为11.68亿元/18.69亿元/8.16亿元/8.25亿元,呈上升趋势。2020H1营收43.39亿元,同比增长2.86%,Q2单季度同比增长29.54%,较Q1显著改善(同比下降28.06%);净利润2.58亿元,同比增长36.28%,Q2单季度同比增长344.94%;扣非净利润0.07亿元,Q2单季度1.42亿元,较2019的-0.01亿元显著改善。从最新数据看,公司呈现良好的复苏态势,预计公司在优势赛道上正在逐渐加快规模商用,增长可期(从订单和需求看,Q1受疫情影响,C端消费者产品需求停滞,B端招投标延后、现场交付推迟影响收入确认。而Q2起疫情影响逐渐减弱,2020H1新增中标合同同比增长119%,智能硬件产品在618期间整体销售额增长40%以上)。

科大讯飞毛利率维持在50%左右,但整体呈下降趋势;费用端主要系管理费用、销售费用、研发费用,目前销售费用呈下降趋势,但管理费用及研发费用仍呈上升趋势,研发费用的快速上升对利润侵蚀严重,导致盈利能力下滑。

科大讯飞在语音识别、语音合成、语义理解等基础上拓展图像识别、大数据等技术,成为一家泛AI企业,布局场景上包含C端(智能硬件)、B端(教育)、G端(智慧城市、政法),各占约1/3,科大讯飞战略上以C端为未来发展方向,拟实现C端占业务比重80%,但短期内为获得现金流及盈利,B端及G端仍系重要布局方向。
从发展战略上看,科大讯飞目前可概括为2点:
1)顶天立地:顶天即通过研发投入,在源头核心技术上掌握话语权;立地即将核心技术进行商业化落地(科大讯飞进行过各类场景的商业化创新)。

2)战略减法:2019年以前科大讯飞考核内容系用户增长及销售规模增长,不单纯以利润增长为发展指标,核心是加大研发投入,探索AI应用场景。该阶段的大规模投入使公司开拓了大量变现场景,树立了先发优势,但也给市场留下了“增收不增利”的印象。经过持续探索,科大讯飞已形成了满足“真实可见的应用案例+规模推广的产品+可用统计数据证明的应用成效”标逐的应用场景,转而在考核内容中新增人均效益提升,更注重经营效益释放。因此,公司正逐渐进入AI的红利兑现阶段,通过业务聚焦,摆脱增收不增利的现状,提升效益:对于盈利模式尚不清晰的赛道减少投入,集中人员及精力在优势赛道,公司目前已将原有的170+产品方向聚焦到20+,并进一步明确了8条核心产品线,此过程中营收增速会有所放缓,但业务聚焦带来的盈利能力提升及费用缩减将成为公司利润增长的重要拐点(人员结构上将缩减非核心产品线的技术人员,将一部分技术人员下放到一线市场,与销售团队配合,拓展核心产品线的业务,并将一线的市场需求融入产品的研发打磨过程中,实现人员规模控制,核心业务增长)。
02
核心竞争力
2.1 基于Nuance历史视角看核心竞争力
Nuance脱胎于斯坦福大学国际研究院,通过持续收购积累了业内绝对领先的专业优势,并逐步奠定了其在语音技术领域的霸主地位,2012年全球市占率即达到62%,2006-2012年公司营收CAGR达27%。在2011年Nuance获得苹果等巨头青睐,成为Siri语音核心技术提供商。在Siri首发后的几年中,全球智能语音市场快速增长,2013-2015年全球智能语音市场规模CAGR达23.7%,但与之对应的是Nuance业绩增速快速下滑至0.4%,远低于行业增速,且此后营收增速再没能超过10%,其中公司与手机业务相关的移动板块营收下滑明显,2013-2015年营收同比增速分别为-9.3%/-15.2%/-7.2%。期间公司市占率下滑15pct,员工数量下滑65%。
2013-2015年全球智能语音市场规模(左)及企业数量(右):

2013-2015年Nuance营收增速(左)及分板块表现(右):

期间Nuance没落的核心原因系IT巨头的竞争。在Siri问世后,IT巨头加快对智能语音的探索:2012年谷歌推出智能语音助理Google Now,2014年微软推出个人智能助理Cortana,2014年亚马逊推出智能音箱Echo,与之前在手机端作为附加功能出现不同,智能语音助理成为该产品的核心功能。IT巨头依靠其雄厚的综合实力并购大量智能语音企业,快速提升了其在该领域的技术积累,逐步缩小与Nuance之间的差距。相比IT巨头,Nuance的研发费用占竞争对手的不足5%,叠加IT巨头持续“挖墙脚”,实属雪上加霜。
经过持续的低迷期后,Nuance逐步收缩其通用型场景业务:对图像、汽车、运营商业务进行剥离,至2019年Nuance业务已聚焦于场景化属性较强的医疗、企业服务两个板块,合计占营收及利润比重约80%。

对于IT巨头而言:
1)对于不同的赛道,赛道场景化程度的高低决定IT巨头的入局意愿。通用型赛道意味着更大的数据接口和市场空间,IT巨头入局意愿更强;反之,场景化程度较高的赛道往往空间狭窄,巨头入局意愿低。
2)对于通用型赛道,战略价值与战术价值的权衡决定着IT巨头的入局意愿。如果对于某一技术模块的定位以及可能对IT巨头造成的潜在风险具有战略价值,则IT巨头入局意愿更强(以虹软与Nuance为例)。

语音交互具有极高的战略价值,巨头入局意愿强烈。在技术维度,长期看巨头的可调动资源丰富,技术壁垒仅能成为短期护城河;数据维度,智能语音企业应选择场景化属性更强的赛道(B/G端)和场景化程度更高的产品(C端),占据流量入口的控制权,且从商业模式上看,将自身定位为解决方案提供商将优于基础技术提供商。
2.1.1国内竞争格局
国内AI语音市场主要被科大讯飞、百度、苹果、Nuance等占据。科大讯飞是我国人工智能企业中为数极少掌握核心技术并拥有自主知识产权的企业之一,占据国内44.2%市场份额;百度是全球最大的中文搜索引擎,占据27.8%市场份额;苹果凭借Siri抢占智能语音市场,占据6.9%市场份额;Nuance作为全球市占率最大的智能语音厂商,占据3%市场份额。

科大讯飞及BAT均系首批4家国家新一代人工智能开放创新平台,在BAT的冲击下市场对于科大讯飞的地位产生担忧:AI系数据、算力、算法的集合,而BAT在此均有深度布局。
1)从企业定位上看,巨头更倾向于利用自己的流量优势和资源整合能力,在市场空间广阔的通用性领域布局,将AI作为增值服务融入自身业务中;在场景化市场,巨头资源和精力有限,短期内加码入局可能性低。而科大讯飞打破AI企业盈利困局的核心系场景化能力,其B端和G端业务仍将享受优势。


2)百度大数据优势在搜索,阿里大数据优势在电商及金融,腾讯大数据优势在社交,均以C端为主。而科大讯飞的大数据优势要在语料、教育、司法、多语种等。科大讯飞除在感知智能(语音识别与合成)领域持续布局外,在认知智能(语义理解)领域也重点突破,刘庆峰预计短期内(3-5年)科大讯飞的技术优势难以被BAT取代。
2.1.2技术优势
科大讯飞系业内唯一实现实际场景下通用语音识别率99%+;结合新一代麦克风阵列算法,远场识别、语音唤醒、声纹识别等关键指标较国内其他语音平台均有30%+的比较优势。连续获CHiME-5(针对远场、噪音、语音交叠、自由对话开展的国际高难度赛事,参与方包括各类学术机构及企业)、Blizzard Challenge(语音合成领域最具权威的国际赛事)多项冠军。
科大讯飞进行算法迁移学习,语音算法可一定程度进军图像识别等领域,进一步加强其场景化布局能力。获国际模式识别大会(图文识别)、LUNA(国际医学影响测评-肺结核领域检测权威)冠军。
科大讯飞在感知智能领域外,对当前仍需突破的认知智能领域也取得了良好的研究成果。获SQuAD(国际权威阅读理解测评)冠军,在高难度阅读理解中,人类EM成绩系86.831,科大讯飞成绩系87.147。
2.1.3场景化优势
科大讯飞的商业化拓展逻辑系打造“数据-算法-产品”的产业闭环:
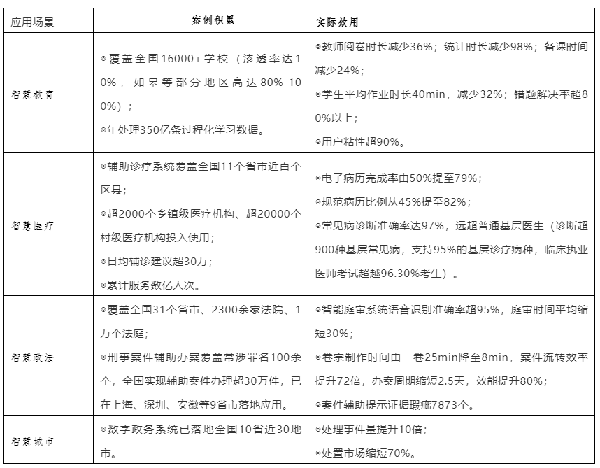
1)积极布局刚需赛道如教育、医疗、政法等,通过先发优势抢占市场,形成“真实可见的应用案例”;
2)在标杆用户试点使用后,根据用户使用过程中汇集的数据不断优化算法模型,进行产品打磨,形成“可用统计数据证明的应用成效”;
3)在试点用户产生效益后,借助标杆案例不断拓展客户,提炼需求共性及功能,使产品设计趋于标准化、模块化,形成“规模推广的标准产品”。
整个过程系案例积淀带来的应用场景理解,没有科大讯飞前期大规模的投入,就无法拓展现在的客户群体规模、就无法布局众多应用场景、就无法从中选出可大规模商业化的应用场景、也无法形成模块化的标准产品。科大讯飞的持续投入带来的护城河即:客户资源、标杆案例、场景理解。而这一块先发优势明显,因为在客户招标的过程中,核心的关注点即:过往的有效案例、品牌效应、项目周期、价格(后入者既没有标杆案例、应用成效的验证,又无法获取海量专业数据来完善产品模型,同时需要大规模的前期投入,将会与公司形成代际上的竞争差距,从而进一步增厚了公司的竞争壁垒)。

注:智慧城市等G端领域,科大讯飞系内资企业,业务对象和领域原则无限制,系安徽政府及国家主推的国家队成员。BAT为买办资本,随着国际贸易保护主义倾向逐步严峻,未来有一定的政策风险和业务对象限制。
在C端产品上,公司主力产品系翻译机、录音笔等,虽然场景较窄,但受到相关消费者群体的高度认可,成为行业佼佼者。并且目前持续拓展汽车领域(累计装机数量突破2500万辆,新增90余个新车型项目合作,其中包含广汽Aion V等热销车型),并在9月推出智能录音笔、智能TWS 耳机(聚焦翻译功能)等优秀产品,基于品牌优势和渠道优势逐步打开市场空间,并缓慢拓展大体量产品。
|
|
|
|
||
|
讯飞输入法 |
|
|
||
|
讯飞翻译机 |
|
|
||
|
AI办公全栈产品 |
讯飞听见M1 |
|
累计服务超过1,000场次高规格大会,为全国政协、多省人大会议、中国国际大数据产业博览会、世界智能大会、数字中国建设峰会、中国(北京)国际服务贸易交易会等诸多重要会议提供实时转写和翻译字幕支持。 |
|
|
讯飞听见智能会议系统 |
||||
|
讯飞转写机 |
||||
|
讯飞智能办公本 |
||||
|
讯飞录音笔 |
聚合业内第一的语音转写技术,语音转文字、中英文边录边译、智能拾音与降噪等技术均处于国际领先水平。 |
|
||
|
讯飞办公本 |
|
|
||
|
讯飞阿尔法蛋 |
|
|
||
2.2 市场能力优势
公司建立了覆盖全国的营销渠道和服务网络,设有营销大区 23 个,签约渠道 400 余家;与三大运营商、金融机构、手机、家电、汽车等行业领先企业实现了广泛战略合作,同时围绕垂直行业和场景形成了极强的市场策略和执行力,以及可靠的客户资源积累。“渠道+品牌+标杆案例”助力业务拓展。
2.3 平台生态优势
未来科技产业的竞争将会逐渐趋向于平台和生态的竞争,龙头企业的竞争力主要体现在平台能力的搭建以及产业生态伙伴的聚合。目前,讯飞开放平台已汇聚超112万AI开发者团队,开发应用数超75万,提供人工智能技术能力和各类行业解决方案共计287项。讯飞开放平台主要有以下3个特点:
1)讯飞开放平台为开发者提供多维度资源的赋能,包括技术资源(创业资源包、一对一技术导师、AI大学等)、运营资源(媒体宣传、产品评测、数字广告等)、资本资源(第三方联合基金、直投绿色通道等)、产业和合作伙伴资源(讯飞供应链资源、政企客户渠道、中国声谷资源等)。AI底层技术具有通用性、高投入的特点,初创团队借助讯飞平台将会显著降低前期研发投入,更聚焦于垂直场景的应用产品研发,加速AI技术的商业化落地。而在此过程中,讯飞底层算法通过海量数据的调用和训练,将会进一步提升性能,从而实现正向循环。并且在生态足够大,形成议价权时,讯飞将进入下一个时代(类似菜鸟于通达系)。
2)讯飞开放平台的一大特点在于具备自身持续的造血能力,而并非一个完全的成本中心,可通过营销广告变现(2019年讯飞开放平台收入达11.54亿元,同比增长68.7%,远超行业平均增速,体现出强大竞争力)。
3)通过创投与参股的形式孵化初创企业布局上下游产业链。除了技术等资源上的扶持,讯飞还通过创投基金积极孵化平台上的初创企业,同时布局上下游产业链,形成强大的产业生态。讯飞参股包括优必选、商汤科技、寒武纪、三人行等,持续的孵化有望未来贡献投资收益。
2.4 团队稳定性优势
公司上市以来,核心技术团队保持稳定。从公司股权结构看,刘庆峰董事长个人持股5.42%,但是同时拥有王仁华、吴晓如、胡郁、江涛等15位自然人以及言知科技的权益表决权,此外与科大控股成为一致行动人,合计拥有表决权占比21.68%,超过第一大股东中国移动,成为公司的实际控制人。而这15位自然人中,主要以公司创始初期的核心技术团队成员为主,保持了稳定的状态。核心技术团队的稳定利于公司战略的贯彻执行,也为公司持续创新提供了良好的环境。在公司的核心团队中,陈涛、吴晓如、胡郁先生等先后获得“国家科技进步二等奖”、“享受国务院特殊津贴”等国家级荣誉,在技术方面具备领先实力。
03
市场情况分析
从技术成熟度上看,智能语音作为Gartner曲线的后端,正在从“概念”走向“落地”。目前智能语音市场增长迅速,IDC预测至2022年中国智能语音市场达502亿元,未来3年CAGR不低于36%(中国的智能语音识别技术市场渗透率不足10%,在智能语音技术得到市场验证的情况下有望加速放量)。
图片
分领域看,科大讯飞布局的应用场景情况如下:
|
应用 场景 |
标准化 |
市场情况 |
驱动因素 |
市场特点 |
|
|
远期 天花板 |
增速 |
||||
|
教育 |
已模块化 |
415亿 |
35% |
◎疫情催化。 ◎政策推动:《教育信息化2.0行动计划》要求智慧课堂类产品加速落地。 ◎全国化布局:屡次中标大单,规模商用从安徽走向全国(中标青岛8.59亿元订单、蚌埠市15.86亿订单,2020年中标昆明市五华区,安徽芜湖县等过亿订单)。 |
投入期长,竞争者多,安徽区域竞争力强,全国化布局可期,预计增速等于或高于行业增速。 |
|
医疗 |
标准化,区县级卫生部门统一采购 |
114亿 |
27% |
◎疫情加速基层医疗信息化建设。 ◎分级诊疗加速推进。 ◎全国布局:与湖北签署战略协议打开增长空间。 |
定位清晰(基层医疗单位辅助诊疗),天花板低,预计增速等于或高于行业增速。 |
|
政法 |
标准化,获最高院认可 |
185亿 |
20% |
◎最高法院屡提庭审语音系统(近三年《最高人民法院工作报告》),公司产品获最高院认可,逐步从试点走向全国(政法系统是垂直管理系统)。 |
竞争优势强,天花板低,预计增速超行业增速。 |
|
城市 |
已模块化 |
2000亿 |
16% |
◎新基建及政策推动。 |
竞争激烈(商汤、旷世为首的AI企业,海康、大华为首的传统企业,阿里云、腾讯云为首的城市大脑),暂无明显优势,预计增速维持行业增速。 |
|
消费 |
标准化智能硬件 |
- |
35% |
◎产品体系扩张及大单品放量。 ◎市场渗透率提升。 |
窄场景,高成长。 |
基于案例优势及产品线持续扩张渗透,科大讯飞整体处于业绩多点开花的态势。虽然从商业模式的角度看,B端拿单存在不确定性和压力,但在高增速市场下,基于核心竞争力分析,科大讯飞仍可持续拓展市场,在未来实现20%-30%的营收增长,且在“减法”战略下,盈利能力有望持续增强。



