2021年2月7日,《关于平台经济领域的反垄断指南》正式发布,而在发布征求意见稿的时候,本公众号就专门针对征求意见稿做过相关评述,具体详见《浅析反垄断:一枝独秀何为春》。而此次的正式稿正式颁发,也意味着反垄断这只靴子正式落地,究竟正式稿会影响哪些行业和哪些巨头?让我们从本文中试窥一二。
01整体框架未产生较大变化
从整体的框架而言,意见稿和正式稿在框架上未有较大的变化,两者的条文均有二十四条,整个篇章体系也是分为总则、垄断协议、滥用市场支配地位、经营者集中四大板块,均是《反垄断法》所规制的几类对象。
02针对平台经济的反垄断措辞更为缓和
(1)明确在任何情况下,均以界定相关市场为前提
征求意见稿中曾规定,对于固定价格、分割市场的横向垄断协议以及固定转售价格、限定最低转售价格的纵向垄断协议,可以在不界定相关市场的情况下,进行反垄断行为的调查而适用。
同时,征求意见稿中还规定了,在滥用市场支配地位的特定的个案中,如果直接事实证据充足,只有“依赖市场支配地位才能实施的行为持续了相当长时间且损害效果明显,准确界定相关市场条件不足或非常困难,可以不界定相关市场”。
而在正式稿中,则明确界定相关市场是第一步,即“调查平台经济领域垄断协议、滥用市场支配地位案件和开展经营者集中反垄断审查,通常需要界定相关市场。”
(2)增加允许低于成本销售的豁免理由
征求意见稿中对于低于允许低于成本进行的豁免理由仅为(1)在合理期限内为发展平台内其他业务。即限定为平台本身(2)在合理期限内为促进新商品进入市场。即限定为新的商品的层面,而在正式稿中,除上述两项理由外,还增加了(3)在合理期限内为吸引新用户。该条的适用范围则相对较广。众所周知,平台在本身在盈利之前,需要不断的获取客源来增加流量。而合理期限的界定又相对模糊,是否在盈利之前均为“合理期限”?(4)在合理期限内开展促销活动。该条相对于第(3)条所适用的情形则更广,即平台在获利以后,实际上仍然可以采取不同的形式来进行促销。
(3)其他相关的措辞修改
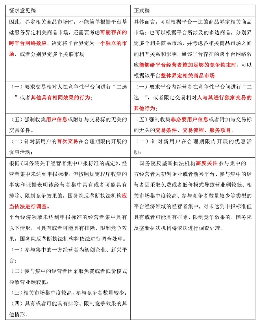
笔者以列表的形式做了具体的区分如下,以供读者参考:
03 动了哪些巨头的奶酪?
上述正式稿的出台,可以说平台经济反垄断的一只靴子已经落地,而涉及到具体的影响层面,则需要分层次讨论。
(1)整体上利好平台经济后继发展
相对于征求意见稿,无论从相关措辞的缓和程度,具体豁免的情形,以及将明确相关市场作为进行反垄断执法的第一步,均是放宽了对于平台经济的垄断行为的规制。利好现有的已经产生规模效应的平台经济发展。
(2)对于综合类平台会产生小幅影响
在方法论层面,由于在总则部分,正式稿和意见稿均是允许将“平台”本身界定为相关市场的,后继在具体考虑相关市场的认定时候,会可能产生线上市场和线下市场的分割。正如笔者之前所研究统计的:例如某打车软件,如果不区分为线上线下,则所占比仅为30%,如果区分线上线下,则所占比为达到90%,完全能够达到市场支配。但该条目前仅仅是原则性规定,具体后继执法机构在执法过程中如何运用,我们仍将拭目以待。
(3)利好新业务拓展
正如正式稿第十三条对于低于成本销售所增加的2类豁免情形,有利于平台对于新业务层面的拓展。依照以往经验,平台进入一个新领域的获客方式,大都是通过补贴、优惠金额以及低于成本价的方式进行,例如社区团购。在征求意见稿出台后,大多平台均取消了低于成本价销售的形式,则正式稿中则允许在合理期限内为吸引新用户而采取低于成本价的策略进行。



